Skip to content
Logo Repair

REPAiR Project

REsource Management in Peri-urban AReas: Going Beyond Urban Metabolism

  • about
    • objectives
    • concept & approach
    • methodology
    • ambition
    • innovation potential
    • impact
    • stakeholders
    • consortium
    • contributors
    • organizational structure
    • contacts
  • news
    • events calendar
    • newsletters
  • case studies
    • Amsterdam (NL)
    • Ghent (BE)
    • Hamburg (D)
    • Łódź (PL)
    • Naples (I)
    • Pécs (HU)
  • results
    • dissemination kit
      • virtual exhibition
    • final event
    • virtual exhibition
    • scientific papers
    • online knowledge transfer handbook
      • Nederlands/Vlaams
      • English
      • Deutsch
      • Magyar
      • Italiano
      • Polski
    • research & design studio
    • project reports
    • open data
    • other materials
  • geoDesign
    • GDSE description
    • GDSE manual
    • GDSE download
  • Labs & EIS
    • Co-creation
    • Case Studies
    • Eco Innovative Solutions
  • links
  • login

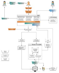
DMP

Recent Posts

  • Konrad Czapiewski, 1979-2022
    Konrad Czapiewski
  • Final REPAiR Event – registration is open!
    REPAiR at konfeo
  • geoFluxus team shortlisted for an EU datathon
    geoFluxus team
  • REPAiR goes for fully online final event
    Final event - save the date
  • Workshop: Food waste valorisation in the Amsterdam Metropolitan Area: From Sustainability Impact Assessment to Learnings & Recommendations
  • Sustainability assessment of waste and resource systems: Advances and recent applications
  • Research story: A mine of information in waste data
  • The RSA Winter Conference 2019 panel “City and regional policy futures”
  • REPAiR Special Issue Published – Facilitating Circular Economy in Urban Planning
    Urban Planning REPAiR
  • NEW ARTICLE!
  • REPAiR at the conference of IGU Commission „Geography of Governance”
    REPAiR Logo
  • Register for the REPAiR’s session at the European Week of Regions and Cities
    EUWeek
  • REPAiR at the SPACE International Conference 2019 in London
  • REPAiR session at the 8th Nordic Geographers Meeting in Norway
    NGM 2019
  • The 6th Consortium meeting in Naples
  • REPAiR at the URBAN WINS conference in Venice, Italy
    URBAN WINS Venice
  • NEW BOOK! beyond WASTESCAPES: Opportunities for sustainable urban and territorial regenerations
  • RESEARCH WEEK 2019: REPAiR – REsource Management in Peri-urban Areas
    20190220 REPAiR_News_future_built_London pic
  • REPAiR at DECISIVE Focus Group
  • Royal Town Planning Institute and Leeds Beckett University get insight in REPAiR’s Hamburg case
  • REPAiR at UrbanWINS Final Conference
    UrbanWINS logo
  • Deeper discussion about ideas for eco-innovative solutions in Hamburg-Altona
    20190218-Hamburg-Altona PULL REPAiR
  • PULL in Pécs and REPAiR project in a Hungarian newspaper
    Pesti Sracok
  • REPAiR joins the discussion on what is a circular city at Futurebuild 2019 London
    20190220 REPAiR_News_future_built_London pic
  • Call for papers: REPAiR session at RSA Annual Conference, deadline: end of February
  • Some results of the project presented at the Urbanism Lunch Seminar, TUD
    20190212 TUD 0
  • Geodesign-based methodology used within REPAiR presented at the 1st the First Meeting of the University Council, Tecnológico Nacional de México
    tecnm REPAiR
  • REPAiR and GDSE presented at the Polish Ministry of Foreign Affairs
    20190207 msz poland
  • Region of Lodz is ready to conduct cumulative activities in order to move from a linear to a circular economy
    201901 Lodzkie House logo
  • GDSE tool presented to the City of Lodz representatives
    Lodz
  • REPAiR at 4 DESIGN DAYS 2019 4th edition in Katowice
  • Sustainability assessment within REPAiR presented at Polytechnic of Milan
    20190117 JRC seminar Politecnico Milano
  • Wastescapes unraveled: from problem to potentials (new scientific article)
    201812 article Sustainability, REPAiR
  • “The future of the cities” by Prof. Arjan van Timmeren at TEDxAmsterdam
    201812 TEDx Amsterdam Future of cities
  • REPAiR session at NGM Conference 2019 – call for abstracts open
    NGM 2019
  • Conference “Resource management and circular economy in city regions” in Hamburg on 10th of October 2018
    Hamburg conference REPAiR
  • REPAiR at Urbanpromo GREEN
    Urbanpromo GREEN REPAiR
  • Traveling trash tour visits TU Delft – Wednesday September 19, 17:00
    traveling Trash Tour REPAiR
  • New article: “A Holistic Sustainability Framework for Waste Management in European Cities: Concept Development”
    Fig. 3 - A hypothetical example for plastic household waste
  • REPAiR at the 2nd Conference on Life Cycle Assessment of waste
    REPAiR 2nd Conference on LCA of waste 3
  • Ghent’s second PULL workshop – objectives and priorities for bio-waste management discussed
    20180605 Ghent PULL 2 1
  • The 2nd PULL workshop in Łódź took place – indicating problems of waste management
  • The first PULL-meeting took place in Ghent on 1st of March 2018
    PULL Ghent
  • Eco-innovative solutions to regenerate Wastescapes
  • The metabolism of megacities – join the lecture
    news 20180326 TUD C.Kennedy
  • Second PULL workshop Amsterdam
    Second Amsterdam PULL workshop 2
  • REPAiR Workshops in Naples – starting on 14th of February
    UNINA seminars
  • The Circularity Gap Report
    he Circularity Gap Report
  • Call for papers for the REPAiR special session at RSA Annual Conference 2018, Lugano, Switzerland
    RSA Conference
  • UNINA workshop, 18-20 December 2017
    Unina
  • Upcoming conference “Waste or Resources? – Potential Roads of a City Towards Circular Economy”, November 28th, Pécs (Hungary)
  • REPAiR week in Warsaw and Łódź, 15-20 of October 2017
    3rd consortium meeting
  • The first Amsterdam Peri-Urban Living Lab (PULL) workshop
    The-1st-Amsterdam-PULL-workshop
  • 2nd REPAiR Consortium Meeting, Naples, 07/08/09 June 2017
  • REPAiR on AESOP’s 2017 Congress in Lisbon
  • REPAiR presented in Bangkok
  • Final presentations REPAiR course Geo-design for a Circular Economy, Delft
    REPAiR-course-Geo-design
  • Upcoming conference organized by partners from Ghent: The 6th International Symposium on Life-Cycle Civil Engineering 2018.
    Ghent conference
  • First REPAiR international Student Workshop
    Students Workshop
  • REPAiR PULL Meeting in Naples
    Meeting in Naples
  • Warsaw Regional Forum 2017: Space of flows, 18-20 October 2017 by IGiPZ
  • REPAiR at Sardinia Symposium 2017
    Sardinia Symposium 01
  • Seminar: Circularity and the Built Environment: from Policy to Practice, March 30th
    TUD-seminar
  • REPAiR PULL Meeting in Łódź
    PULL Lodz Meeting
  • REPAiR Workshop: Goal, scope, data comparability and methodological choices
    Ghent Workshop
  • REPAiR Consortium Kick-off Meeting, Amsterdam, November 3 and 4, 2016
This document reflects only the author’s view. The Commission is not responsible for any use that may be made of the information it contains. This project has received funding from the European Union’s Horizon 2020 research and innovation programme under grant agreement No 688920.

Search

Social Media

Recent Posts

  • Konrad Czapiewski, 1979-2022
  • Final REPAiR Event – registration is open!
  • geoFluxus team shortlisted for an EU datathon
  • REPAiR goes for fully online final event
  • Workshop: Food waste valorisation in the Amsterdam Metropolitan Area: From Sustainability Impact Assessment to Learnings & Recommendations

Copyright © 2026 REPAiR Project.